Gabriel V. Jasul, Jr.
President, Philippine Society of Endocrinology and Metabolism
Rm. 914 CHBC North Tower
St. Luke’s Medical Center, E. Rodriguez, Sr. Ave., QC
Tel. No.: +63 2 723-0301 loc. 5914
E-mail:gjasul@yahoo.com
e-ISSN 2308-118x
Printed in the Philippines
Copyright © 2011 by the JAFES
Received October 14, 2011. Accepted October 18, 2011.
This article briefly reviews the obesity practice recommendations of the Philippine Association for the Study of Overweight and Obesity (PASOO) and the obesity guidelines of the Family Medicine Research Group (FMRG) of the UP-Philippine General Hospital. The two treatment recommendations showed their focus on the primary care setting and several limitations in the development process. The implementation strategies centered on their dissemination among health care professionals although the PASOO included food and activity pyramid guides useful both as patient educational material and as a treatment tool. In spite of their limitations, both sets of recommendations are valuable resources because they effectively promote obesity awareness in the Philippine setting. However, the current sets of obesity recommendations need to be modified and updated to fulfill important requirements for high-quality recommendations backed by a strong Philippine evidence base. Collaboration among important stakeholders in the prevention and control of obesity and other noncommunicable diseases (NCD) is essential to arrive at an integrated approach to obesity.
Keywords: Obesity, obesity treatment, obesity guidelines, Philippines
Obesity prevalence is increasing worldwide despite current efforts to curb this modern-day epidemic. The World Health Organization (WHO) noted that as of 2008, 35% of adults aged 20 years and older were overweight (BMI ≥ 25 kg/m2) (34% of men and 35% of women). A near-doubling of the worldwide prevalence of obesity was noted between 1980 and 2008, with 10% of men and 14% of women being obese (BMI ≥ 30 kg/m2) in 2008, compared with 5% of men and 8% of women in 1980. It was thus estimated that 205 million men and 297 million women over the age of 20 were obese, totalling to more than half a billion obese adults worldwide. Moreover, the WHO projected that by 2015, the worldwide prevalence will be 2.3 billion overweight adults and 700 million obese adults1.
Epidemiologic data compiled by the International Obesity Task Force (IOTF) showed this same pattern of high and rapidly increasing prevalence of obesity and its comorbidities in many countries in the Western Hemisphere, with reported combined overweight and obesity prevalence rates reaching 30 to 50% of the population in different countries2. A shift towards noncommunicable diseases (NCD) has been observed in developing countries largely due to the more than three-fold increase in obesity rates since 1980 in the Middle East, the Pacific Islands, Australasia, India and China3.
In the Philippines, the National Nutrition and Health Survey (NNHeS) data illustrates the upward trend in overweight and obesity from the first survey in 1987 to the most recent and fifth survey in 2008. Among Filipino adults, the prevalence of overweight (BMI 25 to 29.9, WHO Classification) has jumped from 11.8% in 1987 to 21.4% in 2008 while the prevalence of obesity (BMI>30) tripled from 1.7% in 1987 to 5.2% in 2008 (Table 1)4.
Click here to download Table 1
Table 1. Prevalence of overweight and obesity among Filipino adults 20 years and older

This alarming development happened only within the last two to three decades despite a better understanding of the problem and better tools to manage affected individuals. In fact, several guidelines have been made available since the 1990s specifically formulated for the management of overweight and obesity in different populations. Among these are the US National Heart, Lung and Blood Institute guidelines (US NIH, 1998)5, the UK National Institute for Health and Clinical Excellence (UK NICE guidelines)6, the Canadian clinical practice guidelines7, and the the American College of Physicians guidelines8, to name a few.
In the Philippines, the clinical practice recommendations on weight management are represented by a limited number of publications. The two readily accessible sets of recommendations are the focus of discussion in this article and these are the Philippine Association for the Study of Overweight and Obesity (PASOO) recommendations on the healthy and safe weight management program 9
and the Family Medicine Research Group (FMRG) guidelines for diagnosing and treating obesity in family practice as part of the Guidelines Series of the FMRG the Department of Family and Community Medicine at the University of the Philippines-Philippine General Hospital (UP-PGH) 10 .
The objectives of this article are: To briefly review these two sets of recommendations highlighting their distinctive features, to discuss important implications of their usefulness and their implementation in clinical practice vis-a-vis the current challenges in the management of obesity and other lifestyle diseases, and, finally, to present future action plan addressing the issues and limitations seen in these two recommendations.
Established in March 1994 and fully incorporated as a non-stock, non-profit organization in September 1994, the PASOO formulated its mission of being the pioneer in the prevention and control of obesity and its complications through education, research and advocacy and its vision of an obesity-risk free Philippines. It gained international recognition when it became a full member of the International Association for the Study of Obesity (IASO) on June 21, 1995. Through continuing medical education activities and public awareness campaigns, the PASOO spearheads many initiatives in educating health professionals and lay persons on the nature of obesity, its complications and more important, its prevention and treatment in the country. During its 2nd Annual Convention in 1996, the PASOO put forward its recommendations for a healthy and safe weight management program. Since this initial presentation, this set of recommendations has been highlighted in several scientific fora and has been published several times as part of the Compendium of Philippine Medicine (CPM), an annual publication, now on its 13th edition, containing the latest treatment guidelines, consensus statements and management algorithms from multi-sectoral task force groups, medical societies and training institutions in the Philippines.
Improvement of the initial PASOO recommendations was actively pursued by the PASOO leadership and in 2002, Sy et al11 formulated the algorithms on the approach to the screening, diagnosis, management, follow-up and prevention of obesity and presented this set of algorithms during the Philippine College of Physicians Annual Convention that year. These algorithms were adapted by the PASOO and were incorporated in the subsequent versions of the PASOO recommendations on a healthy and safe weight management program. The PASOO practice recommendations were last printed as part of the 10th edition of the CPM in 2008.
Important features of the PASOO recommendations include the use of the Asia-Pacific cut-offs in classifying the degree of overweight and obesity, both for the body mass index (BMI) and waist circumference values (Table 2). Risk stratification was applied not only in determining the risk of comorbidities but also in determining the treatment strategy (Table 3). The stepwise approach to a healthy and safe weight management program was incorporated in six (6) algorithms, as follows: classifying patients, work-up for causes of obesity, evaluation of comorbidities and risk factors, preparation of starting the weight management program, treatment according to risk and follow-up (Figures 1 to 6). The algorithms are simplified representations making them a practical guide in the usual clinic setting. These algorithms emphasize basic history taking, clinical examination and minimal essential laboratory work-up. There is an important recommendation for considering referral for specialized evaluation and care when usual care is not successful at several points in the multi-step process. Putting value on monitoring outcomes and preventing weight regain is also apparent in these algorithms. The accompanying two-page discussion summarizes the salient points on dietary therapy, physical activity, behavior modification, and drug therapy. In the latest version of the PASOO recommendations, the Filipino pyramid food and activity guides (Figures 7 and 8) are included as illustrative educational material for health professionals, for patients and for the general public.
Click here to download Table2
Table 2. Classification of risk of co-morbidities based on BMI and waist circumference, adopted and recommended by the PASOO

Apparent limitations of the PASOO recommendations include the limited information regarding its development process, the identification and representation of stakeholders and intended users, the evidence base and grading of these recommendations.
Click here to download Table 3
Table 3. Classification of treatment of obesity based on risk, adopted and recommended by the PASOO.

Click here to download Figure 1
Figure 1. Classifying patients
(from the PASOO Recommendations, reference 9, and the Algorithms on the Approach to the Screening, Diagnosis, Management, Follow-up and Prevention of Obesity, reference 11)

Click here to download Figure 2
Figure 2. Work-up for causes of obesity
(from the PASOO Recommendations, reference 9, and the Algorithms on the Approach to the Screening, Diagnosis, Management, Follow-up and Prevention of Obesity, reference 11)

Click here to download Figure 3
Figure 3. Evaluation of co-morbidities and risk factors
(from the PASOO Recommendations, reference 9, and the Algorithms on the Approach to the Screening, Diagnosis, Management, Follow-up and Prevention of Obesity, reference 11)

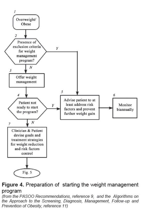
Click here to download Figure 4
Figure 4. Preparation of starting the weight management program
(from the PASOO Recommendations, reference 9, and the Algorithms on the Approach to the Screening, Diagnosis, Management, Follow-up and Prevention of Obesity, reference 11)

Click here to download Figure 5
Figure 5. Treatment according to risk.
(from the PASOO Recommendations, reference 9, and the Algorithms on the Approach to the Screening, Diagnosis, Management, Follow-up and Prevention of Obesity, reference 11)

Published as part of the Guidelines Series of the FMRG of the Department of Family and Community Medicine and Philippine General Hospital in The Filipino Family Physician, the quarterly journal of the Philippine Academy of Family Physicians, the FMRG obesity guidelines were presented as a summary of recommendations in three (3) specific areas: definition of obesity in family practice, diagnostic evaluation of patients with obesity, and therapeutic measures for patients with obesity (Table 4). This five-page article is an attempt at condensing the information gathered from the process that looked at over 60 publications. The grading of the ten (10) recommendations was indicated together with a brief summary of the evidence for each of the recommendations. The significant features of the FMRG guidelines include the concise reporting of the recommendations, with noted grading of the evidence, making them easily perused by intended users in family practice. The WHO cut-offs for both BMI and waist circumference were used in defining obesity.
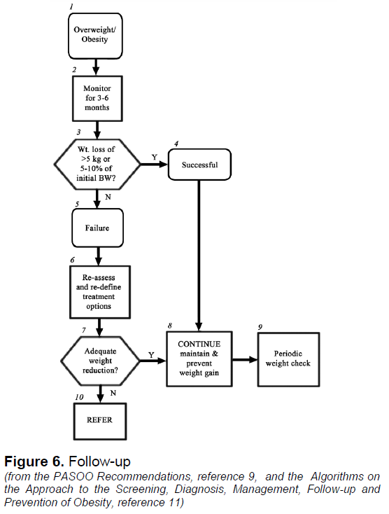
Click here to download Figure 6
Figure 6. Follow-up
(from the PASOO Recommendations, reference 9, and the Algorithms on the Approach to the Screening, Diagnosis, Management, Follow-up and Prevention of Obesity, reference 11)

Limitations of the FMRG guidelines included an attempt at brevity that might have affected the adequacy of its information. There was no information regarding the review process itself, including the composition of the panel in the publication. Unfortunately, a manuscript of the actual FMRG Guidelines Series was requested but was not available for review as of this writing.
The continued rise in the prevalence of overweight and obesity and the failure of current efforts to control and reduce obesity prevalence rates raise several issues, not only in the Philippines but also globally. First, the usefulness of clinical guidelines needs evaluation as to their relevance to realities in clinical practice and their effective implementation in different settings. Second, the ultimate knowledge translation gap appears to contribute to the failure of programs for chronic lifestyle diseases (hypertension, diabetes, obesity). Third, the duplication of programs and disunity of health organization and agencies in addressing the problem of lifestyle diseases lead to a waste of resources. Fourth, the current treatment tools have several limitations and lifestyle modification remains the most important pillar in weight management.
Click here to download Table 4
Table 4. Summary of Recommendations from the UP-PGH Family Medicine Research Group Guidelines for Diagnosing and Treating Obesity in Family Practice

Click here to download Table 5
Table 5. Classification of obesity by BMI, adopted and recommended by the UP-PGH Family Medicine Research Group.

Click here to download Figure 7
Figure 7. The Filipino Pyramid Food Guide, developed by S. S. Orbeta, and the Food, Nutrition and Research Institute (FNRI) in 1997 and endorsed by the PASOO.

Click here to download Figure 8
Figure 8. The Filipino Pyramid Activity Guide, conceptualized in 2000 and recommended by the PASOO.

Development of practice guidelines requires a well-planned process that involve careful examination of relevant evidence base and formulation of recommendations addressing important disease-related management issues. Several published guidelines reported the tedious stages of the development process before valuable recommendations were finalized and circulated to end-users and stakeholders5-8. Gandjour, et al12 reported the development process of evidence-based guidelines for the treatment of obesity in Germany and pointed out the fundamental questions that should be addressed in the process. Similarly, Mercer13 critically appraised the usefulness of guidelines in the management of obesity by illustrating how UK NICE guideline 43, one of the most comprehensive guidelines ever published on obesity, fit in the clinical practice setting. Many of the concepts and challenges in obesity guideline development and implementation discussed in these excellent reviews apply to the current examination of the two sets of Philippine obesity practice recommendations.
Basic questions are related to the goals of the guidelines, the intended target audience (end-users), the choice between adapting foreign guidelines and formulating entirely new set of guidelines with new content and features suited to the local setting and the type of implementation strategy. While, these basic questions were not clearly addressed in the published versions of the two Philippine recommendations, the inherent nature of these guidelines points to a primary care focus adapting published foreign data and modifying them to suit the Philippine situation. Clearly, the strategies employed in implementing these guidelines centered on their dissemination to health care providers in the primary care setting, through scientific fora and publications, i.e, Compendium of Philippine Medicine and the Filipino Family Physician journal. Such strategies might have limited extent of information transfer among intended users.
The usefulness of practice recommendations will be enhanced by fulfilling the requirements for a good guideline including validity, reproducibility, reliability, clinical applicability, clinical flexibility, clarity, meticulous documentation, completeness and acceptance by end users. A clear statement of the main purpose/s and the primary target audience sets the direction of the guidelines, encouraging wider use and acceptance. Adaptation to the local conditions, with due consideration to socioeconomic determinants of health care, can likewise increase acceptance and thus the effectiveness of the guidelines in the clinical practice setting. The choice of implementation strategy influences the successful dissemination and utilization of guidelines. The implementation strategy can be categorized as “pull,” concentrating on communication to patients, encouraging them to consult physicians, “push,” focusing on academic and opinion leaders convincing health professionals to utilize the guidelines, or “mixed pull-push,” drawing from both ends and multiple channels12 .
In evaluating these important requirements in the Philippine guidelines, it was apparent that clear statement of goals and target end users and the other requirements were not met satisfactorily. The implementation strategy relied mainly on the push method, concentrating on physicians mainly through conventional channels of dissemination. The use of illustrative pyramid guides both as educational material and as a treatment tool by the PASOO can be seen as representing a mixed pull-push strategy, increasing awareness of obesity and its management through diet and physical activity among health professionals, patients as well as the general public. Indeed, it can be noted that while there were identified insufficiencies in the Philippine guidelines, their contribution in strengthening obesity awareness can be considered an accomplishment of these guidelines. Moreover, those areas of inadequacy are indeed areas for improvement towards the ultimate goal of formulating of high-quality obesity guidelines. The available Philippine guidelines are not ideal and far from perfect but they represent significant steps in that direction.
Obesity is a complex disorder with multiple interacting contributory factors that include genetic, biologic, behavioural, environmental, as well as socioeconomic elements. Primary preventive care may be the best setting for its management and hence, should be the focus of obesity treatment guidelines. Aggressive lifestyle modification through healthy eating and physical activity has been proven to be an effective and safe intervention both for the prevention and treatment of obesity and its attendant comorbidities. Many of the noncommunicable diseases (NCD), such as diabetes mellitus, hypertension and cardiovascular disease, can be treated or prevented by lifestyle modification. However, there is an apparent knowledge translation gap as lifestyle modification measures are not maximised at different levels of patient care14.
Severe limitations characterize the current treatment options for obesity. Lifestyle modification is associated with noncompliance, recidivism and behavior-related problems. Behavioral modification is difficult with few trained professionals in this area. Drug therapy is now limited to virtually one drug, orlistat. Phentermine can still be given but only for a very limited period of time (3-6 months). Bariatric surgery for extreme obesity is being performed in several centers in the country and while it has significant weight loss and metabolic benefits, it has limited indications, can be costly and may have associated complications. In this context, lifestyle modification remains the mainstay of obesity management.
Global as well as national health organizations are actively promoting health promotion through unified strategies for the prevention and control of chronic lifestyle diseases. The Philippine Department of Health (DOH) has several projects and publications providing framework for a national program on noncommunicable diseases prevention and control since the 1980s15. The need for an integrated approach through collaboration led to the formation of the Philippine Coalition on the Prevention and Control of Noncommunicable Diseases (PCPCNCD) in 2004 convening 43 organizations, including the PASOO. The DOH Manual of Operations for NCD Prevention and Control contains specific information on healthy lifestyle programs and strategies for their implementation16. Unfortunately, there appears to be no effective integration of programs and services up to this point. Duplication of programs results in the waste of the already limited resources and ineffective implementation of programs and guidelines issued separately by government and non-governmental agencies. The evidence base for Philippine research on obesity and other NCDs is likewise limited and should be encouraged to provide a strong foundation of a truly Philippine-adapted set of treatment guidelines.
Obesity practice recommendations should be valid, reproducible, reliable, clear, complete, clinically applicable and flexible, and accepted by end users. The availability of such high-quality recommendations in the Philippines is premised on the cooperation of stakeholders in formulating an integrated approach to the problem through strengthening efforts in educating the health care professionals and the public, in pursuing relevant obesity research and in advocating for public policy changes. Multidisciplinary and multi-level collaboration between government and non-goverrmental organizations is essential.
It becomes clear that the problem is not about the availability of obesity guidelines but the more important challenge is unifying and updating current guidelines to be able to come up with high-quality, evidence-based recommendations that are effective and can be implemented in different practice settings, from primary to tertiary levels, across all ages and populations. It is hoped that all stakeholders in the field of obesity and in NCDs, in general, will come together to act against obesity, realizing that obesity is a public health problem requiring public health solutions.
1. World Health Organization. Global status report on noncommunicable diseases 2010, Chapter 1: Burden: morbidity, mortality and risk factors. April 2011.
2. Ford, ES and Mokdad, AH. Epidemiology of obesity in the Western Hemisphere. J Clin Endocrinol Metab. 2008; 93:S1-S8.
3. Misra, A and Khurana, L. Obesity and the metabolic syndrome in the developing countries . J Clin Endocrinol Metab. 2008; 93: S39-S30.
4. Food and Nutrition Research institute (FNRI) and National Nutrition and Health Survey (NNHeS). Unpublished data from 2008.
5. Expert Panel on the Identification, Evaluation, and Treatment of Overweight in Adults. Clinical guidelines on the identification, evaluation, and treatment of overweight and obesity in adults: Executive Summary. Am J Clin Nutr. 1998; 68: 89-117.
6. National Institute for Health and Clinical Excellence. NICE UK Clinical Guideline 43: Obesity: guidance on the prevention, identification, assessment and management of overweight and obesity in adults and children. December 2006.
7. Lau, DCW, Douketis, JD, Morrison, KM, Mramiak, IM, Sharma, AM, Ur, E. 2006 Canadian clinical practice guidelines on the management and prevention of obesity in adults and children. CMAJ. 2007; 76(8) Suppl.
8. Snow, V, Barry, P, Fitterman, N, Qaseem, A and Weiss, K. Pharmacologic and surgical management of obesity in primary care: A clinical practice guideline from the American College of Physicians. Ann Intern Med. 2005; 142: 525-531.
9. Sy, RAG for the PASOO. Guidelines for a healthy and safe weight management program: PASOO recommendations. Compendium of Philippine Medicine. 10 th ed. 2008, pp 249-256.
10. Beltran, ICC. Guidelines for diagnosing and treating obesity in family practice. The Filipino Family Physician. 2002; 40(3): 100-104.
11. Sy, RAG. Algorithms on the approach to the screening, diagnosis, management, follow-up and prevention of obesity. Presented at the Philippine College of Physicians Annual Convention. 2002. Unpublished report.
12. Gandjour, A, Westenhofer, J, Wirth, A, Fuchs, C and Lauterbach, KW. Development process of an evidence-based guideline for the treatment of obesity. International J for Quality in Health Care. 2001; 13(4): 325-332.
13. Mercer, S. How useful are clinical guidelines for the management of obesity in general practice? British J Gen Practice. 2009; 59: 863-868.
14. Dean, E, Lomi, C, Bruno, S, Awad, H, and O’Donoghue, G. Addressing the common pathway underlying hypertension and diabetes in people who are obese by maximizing health: The ultimate knowledge translation gap. International J Hypertension. 2011.
15. Department of Health, Republic of the Philippines. Twenty years of non-communicable disease (NCD) prevention and control in the Philippines (1986-2006). 2009
16. Department of Health, Republic of the Philippines. Prevention and control of chronic lifestyle-related non-communicable diseases in the Philippines: Manual of Operations. 200